Nat Commun | 上海药物所合作开展棕榈酸加重非酒精性脂肪肝炎新靶标发现及中药丹参活性分子迷迭香酸缓解干预研究
天然来源的活性分子包括来源于中药活性成分的天然产物分子和来源于人体的内源物分子。来源于中药的天然产物分子,因化学骨架多样、药理活性广泛、来源丰富等优势,是目前创新药物开发的重要源泉。截止2019年,天然产物及其衍生物在全球的获批新药中占比约23.5%,在小分子新药中占比约33.5%。来源于人体的内源物分子,是调控人体生理、病理过程的主要参与者,是代谢相关疾病研究领域的热点内容。然而,天然来源的活性分子作用靶标不明确以及针对其靶标发现的有效方法匮乏,制约了天然产物分子的药效活性优化、临床上的适应症推广,限制了内源物分子针对复杂生理、病理过程的机制解析及临床药物开发。
罗成课题组瞄准天然来源的活性分子靶标发现困难的问题,与国内外多个著名实验室合作,近年在该领域取得多个重要进展。团队开发基于生物信息模式匹配的天然产物靶标发现计算方法OTTER(Omics and Text based Target Enrichment and Ranking),发现天然产物雷公藤红素抗结肠癌新靶标PRDX1(Signal Transduct Target Ther. 2023 Feb 3;8(1):51.);发现著名中药丹参成分丹酚酸A/C的调节X染色体综合症新靶标YTHDF1(Mol Cell. 2023 Dec 7;83(23):4304-4317.e8.);发现内源物精胺治疗耐药前列腺肿瘤的新靶标PRMT1,为前列腺肿瘤耐药药物开发提供研究基础(Cell Rep. 2023 Jul 25;42(7):112798.);以及合作开发肽中心局部稳定性测定(PELSA)的药物作用靶标发现方法(Nat Methods. 2024 Dec 10. doi: 10.1038/s41592-024-02553-7.)。

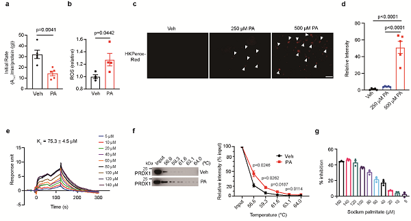
棕榈酸是一种十六碳的饱和脂肪酸,也是人体中最常见的饱和脂肪酸。棕榈酸既可通过饮食摄取,也可在体内从头合。在健康人体中,棕榈酸的吸收与消耗处在稳态之中。在非酒精性脂肪肝炎(NASH)病人中,棕榈酸转运蛋白表达量上高,增加了棕榈酸细胞摄入量。棕榈酸具有细胞毒性,可诱导脂质堆积和ROS升高,进而导致细胞凋亡和炎症,导致NASH向终末期肝病发展。
近日,中国科学院上海药物所罗成实验室与天津医科大学朱宪彝纪念医院内分泌研究所谢向阳教授实验室组成联合团队,合作发现并确证饱和脂肪酸棕榈酸(palmitic acid, PA)通过上调肝脏活性氧水平,加重NASH的新靶标为过氧化物还原酶1(peroxiredoxin 1, PRDX1)。经体外的分子结合、酶活性确证以及细胞水平的酶活性、活性氧检测实验研究发现,棕榈酸是过氧化物还原酶1的酶活性抑制剂。以上结果提示增强PRDX1的过氧化物酶活性是缓解非酒精性脂肪性肝炎(NASH)的一种潜在方法。相关研究成果于2025年1月6日以“Inhibited peroxidase activity of peroxiredoxin 1 by palmitic acid exacerbates nonalcoholic steatohepatitis in male mice”为题在线发表于Nature Communications。

图1. 棕榈酸结合并抑制PRDX1酶活性
本项研究中,团队构建了三种不同的遗传小鼠模型进行研究,结果显示:西方饮食喂养的PRDX1全身敲除小鼠表现出胰岛素敏感性降低、肝损伤和肝纤维化加重。另外,肝脏特异性敲除PRDX1的小鼠在特殊饮食喂养后也表现类似表型。相反,过表达PRDX1能够降低肝脏内H2O2含量,减轻肝损伤和炎症反应,从而缓解小鼠在特殊饮食诱导下的NASH。上述结果表明PRDX1在缓解NASH中的保护作用。在机制上,该团队发现:PRDX1一方面可通过清除H2O2和减少蛋白酪氨酸磷酸酶(TCPTP)的氧化来抑制JAK- STAT1/3信号传导;另一方面,PRDX1还通过降低线粒体的氧化应激水平保护肝脏线粒体功能,进而缓解NASH。
后续通过基于蛋白质热位移测定的化合物库筛选和基于过氧化物酶活性测定的验证,该团队发现并确证了迷迭香酸(RA)是PRDX1的激动剂,其活性约为253.1 nM。该团队进一步解析了RA与PRDX1的复合物结构。复合物结构显示,RA结合在PRDX1的酶活性催化口袋中,一分子RA结合两分子PRDX1蛋白。RA与PRDX1残基结合形成含12根氢键的氢键网络,RA与关键的T49、F50、V51、S52的氢键相互作用稳定酶活催化四联体,且通过羧基桥连R128与CP52残基形成盐桥,稳定活性位点并促进H2O2的结合。以上结果提示RA与PRDX1活性位点之间形成的氢键网络有助于激活PRDX1的过氧化物酶活性。此外,该团队还发现RA剂量依赖性地降低重组野生型PRDX1的超氧化失活形态水平(PRDX1-CP52SO3)。表明RA可能通过减少PRDX1的超氧化失活态稳定其过氧化物酶活性。

图2. 迷迭香酸激活PRDX1酶活性与复合物晶体结构机制解析
该研究不仅揭示了加重NASH的重要病理性代谢物棕榈酸的新靶标PRDX1,为NASH研究和治疗提供原创新靶点,同时也发现了中药活性分子迷迭香酸选择性稳定PRDX1酶活性缓解NASH的机制和药效,为NASH临床治疗提供先导化合物。

图3. PRDX1作为NASH潜在靶标及RA调节NASH作用的工作示意图
该论文通讯作者为天津医科大学朱宪彝纪念医院内分泌研究所谢向阳教授和上海药物所原创新药研究全国重点实验室罗成研究员。该论文的共同第一作者为上海药物所副研究员徐珩、上海药物所博士研究生武悦、天津医科大学朱宪彝纪念医院内分泌研究所助理研究员尹文以及天津医科大学博士研究生白忠豪、张燕。该研究也得到上海药物所陈凯先院士、蒋华良院士、果德安研究员、宣利江研究员等多个中药丹参研究团队的合作支持。该研究得到了西湖大学杨丹团队、天津医科大学孙海鹏团队、国家蛋白质中心(上海)及上海同步辐射光源的支持,并获得了国家自然科学基金、中国科学院先导专项等项目资助。
